网络服务
信息服务
网络安全
下载专区
党建工作
通知公告
新闻动态
分类服务指南
分类服务指南文档
快速通道
首 页
部门概况
通知公告
新闻动态
党建工作
规章制度
工作流程
下载专区
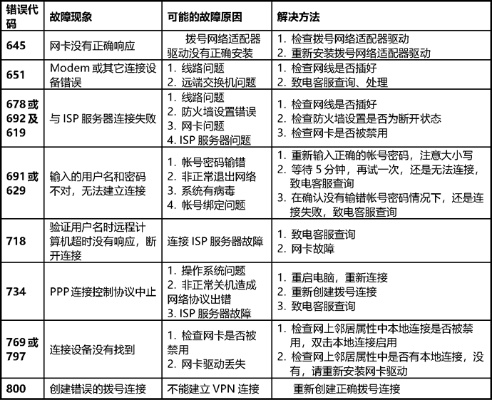
拨号连网常见故障及解决办法
map