2023年12月7日上午,贵州省第十四次、十五次哲学社会科学优秀成果奖颁奖大会在中共贵州省委大会堂召开。省委常委、省委宣传部部长卢雍政,副省长张敬平出席会议。贵州省社科联副主席、贵州大学党委书记杨未,贵州省社科联副主席、贵州大学副校长漆思率我校70余位获奖教师参加会议。本次贵州省第十四次、十五次哲学社会科学院优秀成果奖,我校共获得一等奖23项、二等奖22项、三等奖26项,共计71项,创历史最好成绩。
经济学院获得一等奖1项,二等奖4项,三等奖4项。
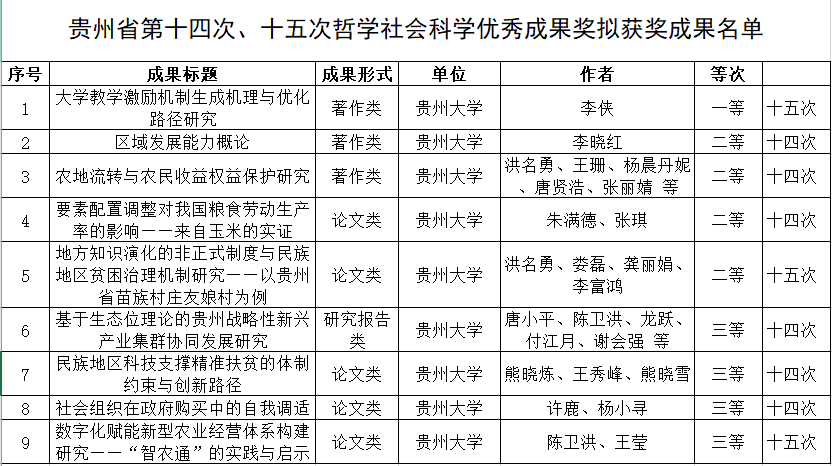
具体获奖名单如下:

图文:朱怡霖
责编:石运 沈露 顾霞
一审:王瑞
二审:朱满德
三审:胡环宇




