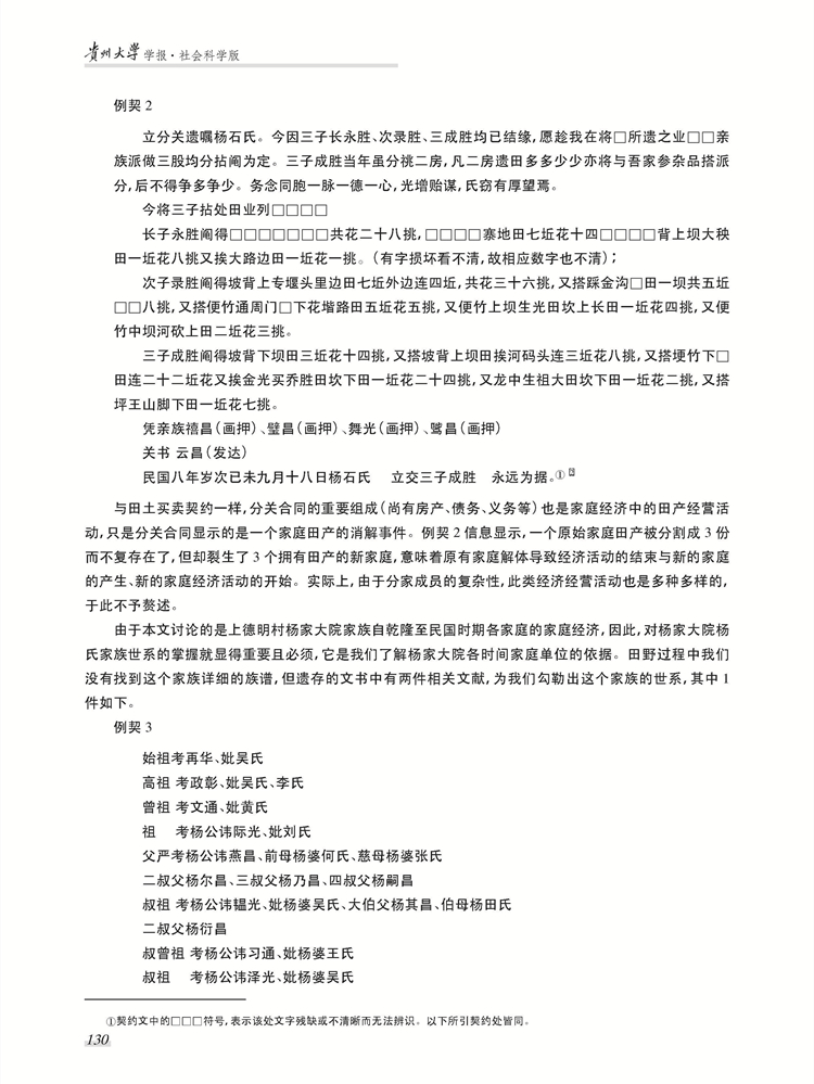
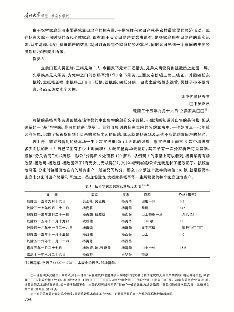
2020年5月第38卷第3期《贵州大学学报》(社会科学版)刊载贵州大学中华传统文化与贵州地域文化研究中心兼职研究人员,贵州大学历史与民族文化学院教授、博士生导师杨军昌,贵州大学历史与民族文化学院硕士研究生敖靖、贵州大学历史与民族文化学院教授林芊国家社科基金重大招标项目“西南少数民族传统生态文化的文献采辑、研究与利用”( 16ZDA156)成果,题:从清水江文书论农村家庭经济及其经营——以乾隆至民国上德明村杨家大院为对象。全文如下:













图文收集与编发:中国文化书院(阳明文化研究院)中华传统文化与贵州地域文化研究中心清水江学研究中心办公室