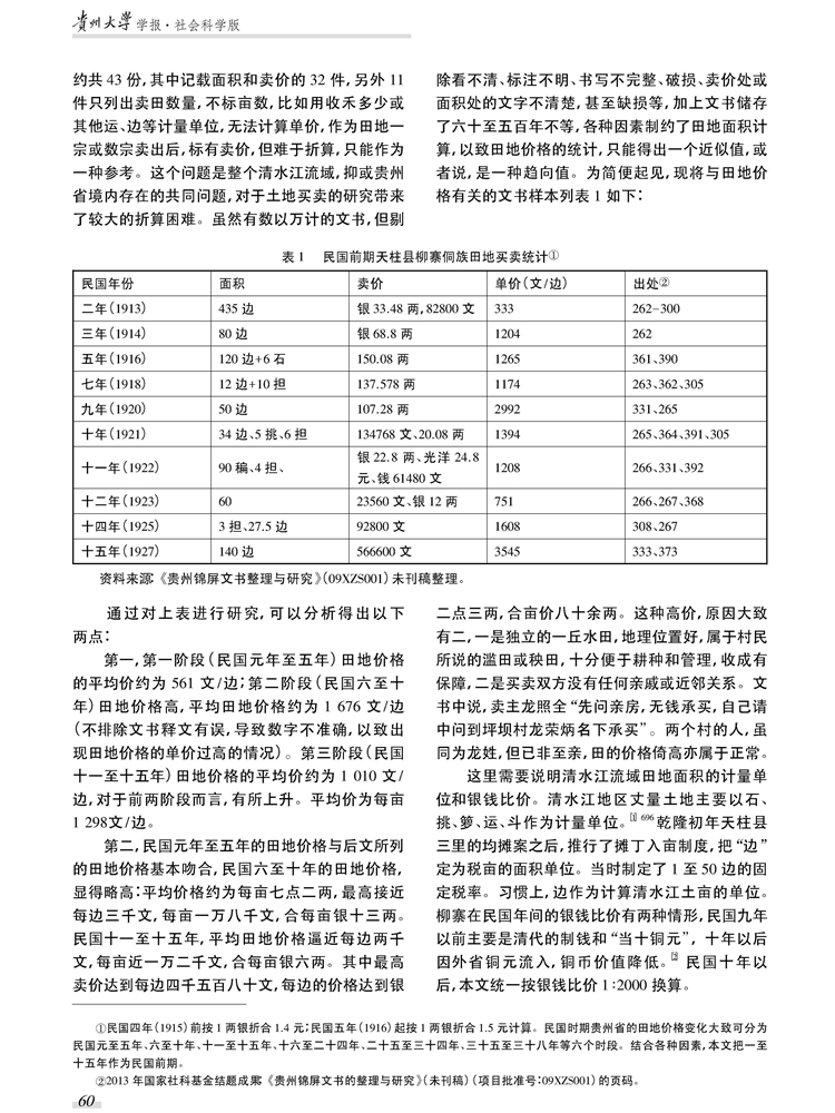
2018年6月第36卷第3期《贵州大学学报》(社会科学版)刊载贵州大学历史与民族文化学院(中国文化书院)历史系副教授、贵州大学“清水江学研究中心”副主任张明以及贵州师范大学历史与政治学院研究员、贵州大学“清水江学研究中心”兼职研究员安尊华博士国家社科基金一般项目“晚明至民国时期内地侗苗民族地区土地买卖与地权分配研究”(BZS065)、国家社科基金重大项目“清水江文书整理与研究”(11&ZD096)成果,题:民国前期清水江流域田地价格研究。全文如下:







图文收集与编发:中国文化书院(阳明文化研究院)办公室