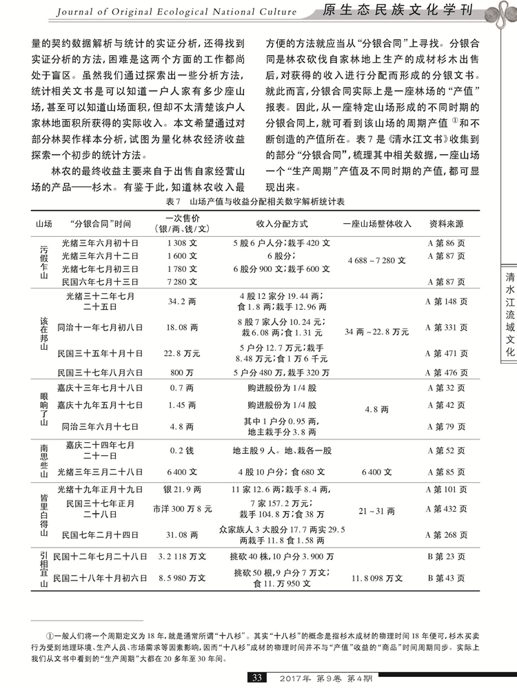
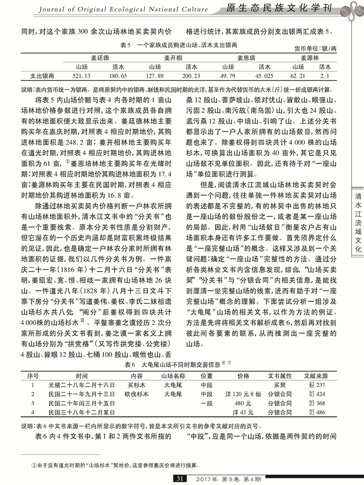
林芊、杨春华:清水江林业契约与林农经济史的量化关系研究

发布时间:2018-01-30浏览次数:157

2017年第9卷第4期《原生态民族文化学刊》刊载贵州大学历史与民族文化学院(中国文化书院)历史系、贵州大学“清水江研究中心”研究人员林芊教授及历史系硕士研究生杨春华国家社科基金一般项目“晚明至民国时期内地侗、苗民族地区土地买卖与地权分配研究”(14BZS069)、国家社科基金重大项目“清水江文书整理与研究”(11&ZD096)研究成果,题:清水江林业契约与林农经济史的量化关系研究。全文如下:

版权所有:贵州大学中国文化书院(阳明文化研究院)

电话:0851-83623539 传真:0851-83620119 邮箱:whsy@gzu.edu.cn

地址:贵州省贵阳市贵州大学(北区)中国文化书院
Baidu
map