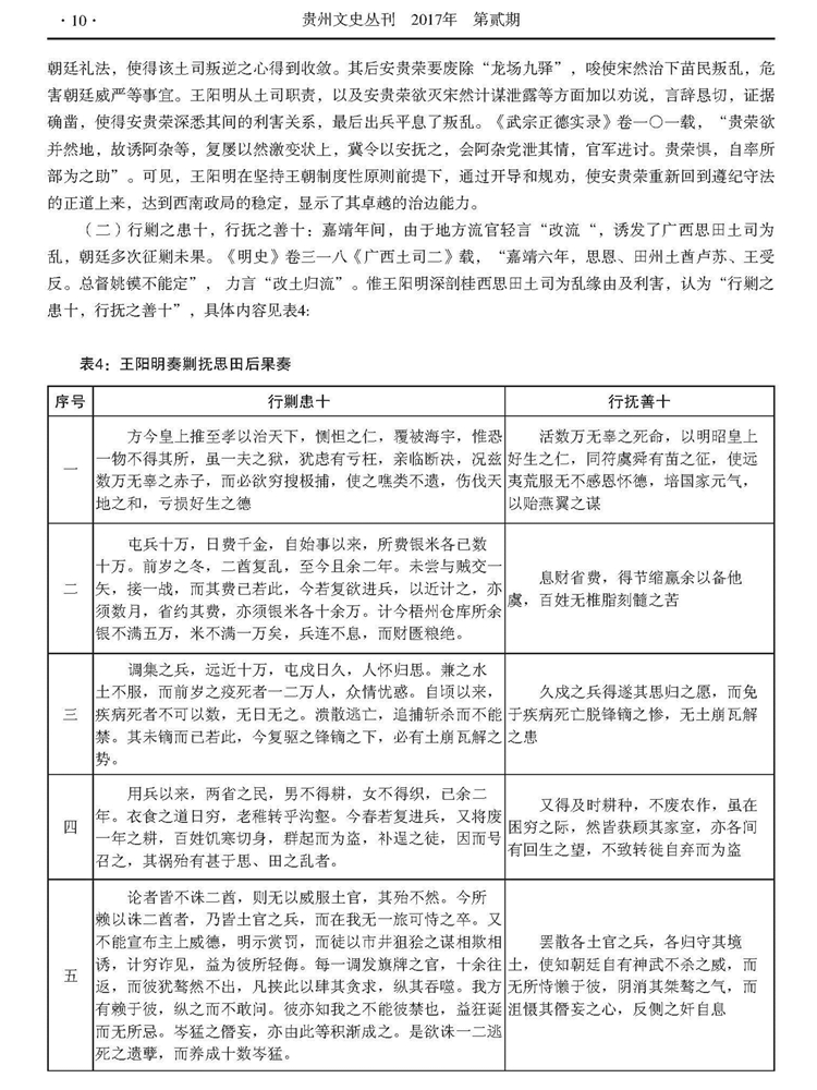
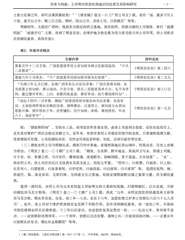
马国君、熊珍:传承与创新:王阳明对西南民族地区的经营及其影响研究——以水西、思田、永顺诸土司为中心

发布时间:2017-09-07浏览次数:84

2017年第2期《贵州文史丛刊》刊载贵州省高校哲学社会科学学术带头人、中组部“西部之光”南开大学访问学者、贵州大学历史与民族文化学院(中国文化书院)马国君教授,以及贵州大学历史与民族文化学院中国古代史硕士研究生熊珍,国家社科基金课题“明清时期土司制度与民族地区社会治理研究(课题号:16BMZ021)阶段性成果之一,题:传承与创新:王阳明对西南民族地区的经营及其影响研究——以水西、思田、永顺诸土司为中心。全文如下:

版权所有:贵州大学中国文化书院(阳明文化研究院)

电话:0851-83623539 传真:0851-83620119 邮箱:whsy@gzu.edu.cn

地址:贵州省贵阳市贵州大学(北区)中国文化书院
Baidu
map